漫画h

您现在所在位置: 漫画h >> 科学研究 >> 文件下载 >> 科研服务 >> 正文

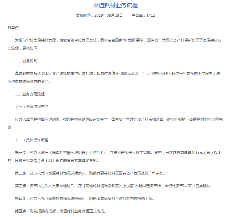
高耗材业务办理

2020年12月16日 11:50  点击:

上一条:科研项目变更办理流程 下一条:关于加强信息设备采购报销上账管理的通知

版权所有Copyright © 漫画h-(H-Comic)中文h漫画资源合集